返回顶部
7*24新情报

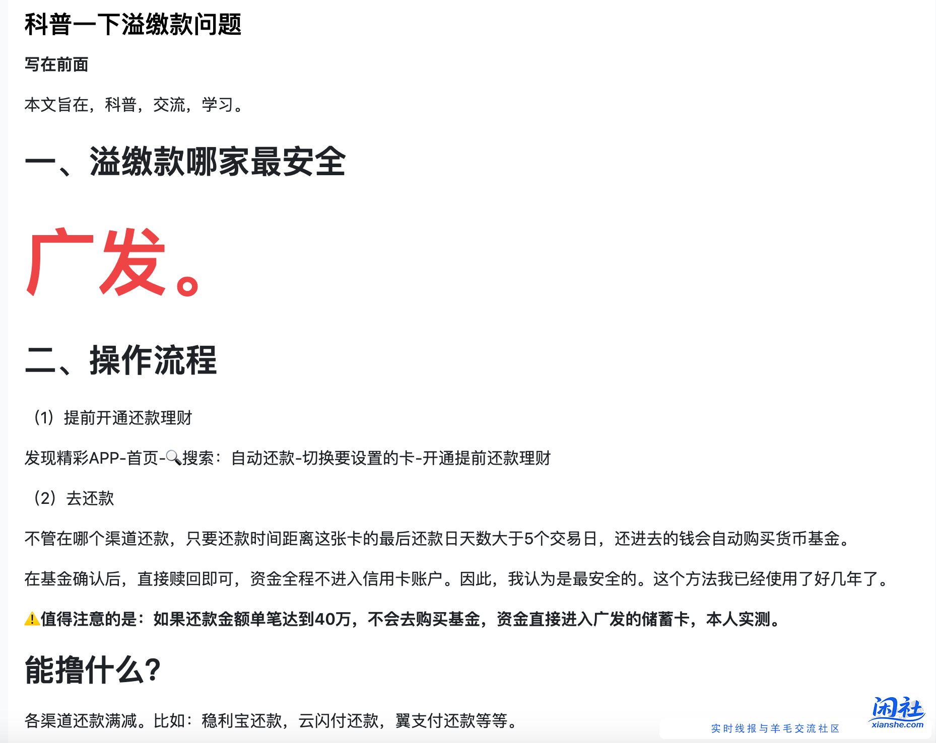
科普一下溢缴款问题

[复制链接]
nightgo 显示全部楼层 发表于 2025-10-9 01:06:51 |阅读模式 打印 上一主题 下一主题
看到有吧友问溢缴款问题,觉得作为玩卡的老司机,有必要分享一下给大家。
如果觉得有帮助,可以加个小果果作为鼓励。
如果觉得没有用,滑走即可。

科普一下溢缴款问题

科普一下溢缴款问题
回复

使用道具 举报

精彩评论19

noavatar
爱你的人是我 显示全部楼层 发表于 2025-10-9 01:07:02
用支付宝,一次40万,都还过的。
回复

使用道具 举报

noavatar
basd 显示全部楼层 发表于 2025-10-9 01:07:40
那个银行可以一笔20w?
回复

使用道具 举报

noavatar
basd 显示全部楼层 发表于 2025-10-9 01:08:36
我以前有广发的时候也是这么操作,但tmd卡到期了不给续了,重新申请还不给过。。。
回复

使用道具 举报

noavatar
爱你的人是我 显示全部楼层 发表于 2025-10-9 01:08:49
用支付宝的余额?还是余利宝?银行卡不可能一笔那么大
回复

使用道具 举报

noavatar
basd 显示全部楼层 发表于 2025-10-9 01:09:12
是xyk还是cxk卡到期 不给续,,这个倒是没遇到过
回复

使用道具 举报

noavatar
海底捞 显示全部楼层 发表于 2025-10-9 01:09:50
86676705 发表于 2025-10-8 13:52
是xyk还是cxk卡到期 不给续,,这个倒是没遇到过
当然是xyk,广发小白卡,到期了客服说没这个卡种了,让重新申请别的,然后就emoji了
回复

使用道具 举报

noavatar
爱你的人是我 显示全部楼层 发表于 2025-10-9 01:10:36
这还款都交手续费吗
回复

使用道具 举报

noavatar
爱你的人是我 显示全部楼层 发表于 2025-10-9 01:11:23
没手续费啊,撸满减
回复

使用道具 举报

noavatar
海底捞 显示全部楼层 发表于 2025-10-9 01:11:54
我支付宝还款,每月2000免费额度,每1000收1块钱手续费
回复

使用道具 举报

default_avator1
您需要登录后才可以回帖 登录 | 立即注册

本版积分规则

Archiver·手机版·闲社网·闲社论坛·羊毛社区· 多链控股集团有限公司 · 苏ICP备2025199260号-1

Powered by Discuz! X5.0   © 2024-2025 闲社网·线报更新论坛·羊毛分享社区·http://xianshe.com

p2p_official_large
快速回复 返回顶部 返回列表