返回顶部
7*24新情报
12
返回列表 发新帖

和大家聊下小家电,戴森啥的

[复制链接]
noavatar
爱你的人是我 显示全部楼层 发表于 2025-11-3 06:26:47
人生若只如初贱 发表于 2025-10-23 19:25
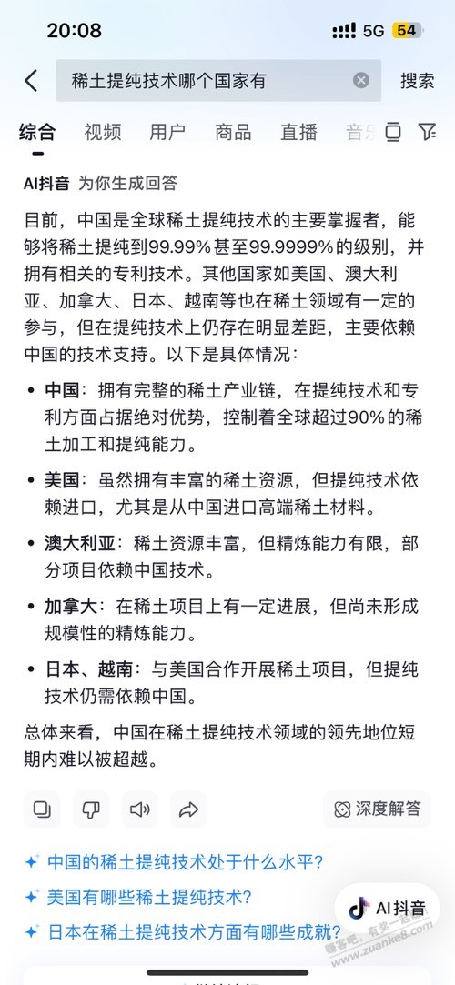
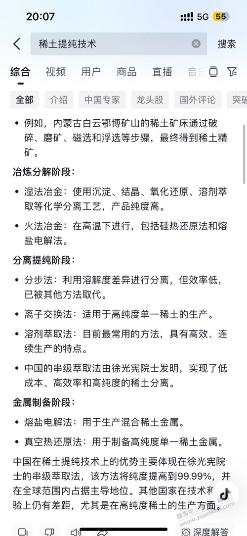
那是因为你只盯着国外的原创了。稀土提纯国外要是有,会被我国掐脖子吗。少看意林多学少林,强身又健脑
人才!稀土技术别国都有!但电力和设备是他们的痛点!还有人家的环境保护不可能搞稀土懂吗!!!真以为稀土技术就中国有啊!笑死
回复

使用道具 举报

noavatar
海底捞 显示全部楼层 发表于 2025-11-3 06:27:01
兄弟你说的对,是我误信了ai。是我看意林看多了。 和大家聊下小家电,戴森啥的
和大家聊下小家电,戴森啥的
和大家聊下小家电,戴森啥的
回复

使用道具 举报

noavatar
海底捞 显示全部楼层 发表于 2025-11-3 06:27:48
前两年买了个追觅的吹风机,300块钱,跟戴森完全没法比。说几个型号我看看
回复

使用道具 举报

noavatar
海底捞 显示全部楼层 发表于 2025-11-3 06:28:14
吸尘器推荐一个
回复

使用道具 举报

default_avator1
您需要登录后才可以回帖 登录 | 立即注册

本版积分规则

Archiver·手机版·闲社网·闲社论坛·羊毛社区· 多链控股集团有限公司 · 苏ICP备2025199260号-1

Powered by Discuz! X5.0   © 2024-2025 闲社网·线报更新论坛·羊毛分享社区·http://xianshe.com

p2p_official_large
快速回复 返回顶部 返回列表